特定技能とは

ブログ

特定技能とは

2021/03/13

2025年8月14日最終更新

特定技能とは

お世話になっております。

行政書士葛飾江戸川総合法務事務所の糠信 一善(ぬかのぶ かずよし)です。

今回は、
特定技能とはどういう制度
について概要を紹介いたします。

そうね。
時代に合わせて色んな制度が出てくるわね。
でも、まずはどんな制度なのかわからないと利用もできないし、計画も立てられないからね。
是非紹介を頼むわ。

仰る通りですね。
では、特定技能の概要を説明する前に、参考にしている資料を紹介いたします。
下の画像は出入国在留管理庁、通称『入管』が公表している、運用要領本体(令和7年4月版になります。

やっぱり公式の資料は大切だよね。
是非参考にしていこう。

制度の目的と手段

まず、特定技能制度についてお話します。
特定技能制度は2019年4月から始まった制度です。
そして、外国人の在留資格(ビザ)の一種でもあります。
現状、中小・小規模事業者の人手不足が深刻化しています。

そうみたいだね。
テレビでもよく、
「各業界が人手不足の状態です。」
と聞いたことがあるよ。

そうですよね。
そこで、生産産性向上や国内人材確保のための取り組みを行っても、人材を確保することが難しい地域や業種には、その人手不足を解消する手段として、一定の専門性・技能を有した即戦力となり得る外国人を受入れることができます。

なるほど…。
それが特定技能という制度、というわけですね。

そういうことになります。
そして今説明したことが運用要領本体にも記載されいますのでご紹介します。

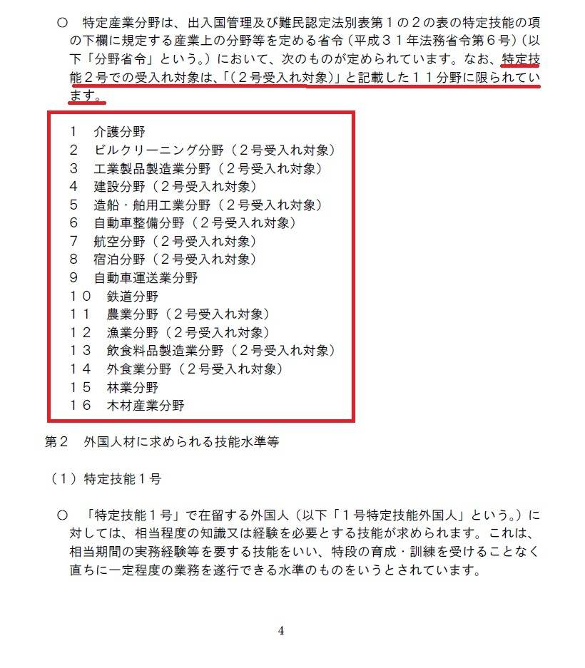
そして、その特定産業分野は2025年4月現在、16種類あって、

1 介護分野
2 ビルクリーニング分野(2号受入れ対象)
3 工業製品製造業分野(2号受入れ対象)
4 建設分野(2号受入れ対象)
5 造船・舶用工業分野(2号受入れ対象)
6 自動車整備分野(2号受入れ対象)
7 航空分野(2号受入れ対象)
8 宿泊分野(2号受入れ対象)
9 自動車運送業分野

10 鉄道分野
11 農業分野(2号受入れ対象)

12 漁業分野(2号受入れ対象)
13 飲食料品製造業分野(2号受入れ対象)
14 外食業分野(2号受入れ対象)
15 林業分野

16 木材産業分野

になります。

そうなんですね…。
16種類の中で、
1 介護分野
9 自動車運送業分野
10 鉄道分野
15 林業分野
16 木材産業分野
の後ろには、
(2号受入れ対象)
がないのは、2号特定技能に移行できない、ということでしょうか…?

仰る通りです。

・介護
・自動車運送業
・鉄道
・林業
・木材産業

の5分野は2025年8月10日時点では2号特定技能に移行できませんのでご注意ください。

特定技能ビザ(在留資格)は2種類ある

特定技能ビザ(在留資格)は2種類あります。

まず、『特定技能1号』は、特定産業分野に属する相当程度の知識又は経験を必要とする技能を要する業務に従事する外国人向けのビザ(在留資格)であり、日本人の熟達度に換算すると、3年~5年の経験者に該当します。

 

次に、『特定技能2号』は、特定産業分野に属する熟練した技能を要する業務に従事する外国人向けのビザ(在留資格)であり、日本人の熟達度に換算すると、10年以上のベテランに該当します。

なるほど。

特定技能のビザ(在留資格)も2種類あるんだね。

特定技能1号 → 特定技能2号 、というように1号を終えたら2号に移行できたりするんだろうね。

 

確か…、技能実習2号を終えた外国人の子達が特定技能1号に移行できたりもするから、技能実習生の上位のビザ(在留資格)と捉えた方がわかりやすいかもね。

特定技能1号と2号

仰る通りです。
ここで特定技能1号と2号について簡単に紹介いたします。

特定技能1号のポイント

・在留期間は、1年を超えない範囲の在留期間で更新していき、通算で上限5年まで
・技能水準は試験等で確認(技能実習2号を修了した外国人は試験等免除
・日本語能力は、生活や業務に必要な日本語能力を試験(N4等)で確認(技能実習2号を修了した外国人は試験等免除
※介護、自動車運送業(タクシー・バス)、鉄道(運輸系員)分野は別途要件があります

・家族の帯同は基本的に認めない

受入れ機関(勤める会社)又は登録支援機関による支援の対象

 

特定技能2号のポイント

・在留期間は、3年、1年又は6ヶ月ごとの更新(更新回数に制限なし

・技能水準は試験等で確認

・日本語能力水準は試験等での確認は不要

・家族の帯同は要件を満たせば可能(配偶者、子)

受入れ機関又は登録支援機関による支援の対象外(独立して活動)

なるほど…。
特定技能の1号と2号は主にこういう違いがあったのですね。
比較するとわかりやすいですね。

見たところ、1号の、『家族の帯同は認めない』が気になりますね。

家族の帯同…、とても重要なところだと思います。
特定技能1号で就労する外国人の方々はご結婚されている方も少なくありません。
母国に配偶者を残して日本で働いている特定技能1号の外国人の方々も多数いらっしゃいます。

2号になると、家族(配偶者、子)を呼び寄せられるので、やはりそこの違いは計り知れないほど大きいと思います。

家族は大切です。

入管の資料の抜粋を添付していますが、下の画像も、特定技能1号と2号の在留資格(ビザ)の関係を理解するのに役立つと思います。

確かに右側に書かれてあるね。
見たところ、特定技能2号は1号の上位の在留資格(ビザ)と考えて間違いなさそうだね。

技能実習組と試験組

では、ここで特定技能の在留資格(ビザ)の取得ルートについて少し触れます。

特定技能のビザ(在留資格)を得る方法は、技能実習からの移行(技能実習組)だけでなく、試験を合格して直接外国から人材を確保する(試験組)があります。

それはまた別のところで詳述します。

 

なお、令和7年4月に発表されている出入国在留管理庁の資料によると、特定技能2号を利用できる業種は16業種の内11業種と、制度開始初期の2業種(建設、造船)しか設定されていなかった頃に比べて格段に幅が広がりました。

そうなんだねぇ。
外国人関係の法律は最近よく改正されているし、これからも日本の経済に貢献できるように制度が良い方向に変わっていくといいね。

そうですね。
日本の人材不足を補うための特定技能制度ですが、今後も多くの外国人が日本に入国してくることが予想されます。
今後も皆様のお役に立てるよう情報を共有させていただきたいと存じます。

当店でご利用いただける電子決済のご案内

下記よりお選びいただけます。